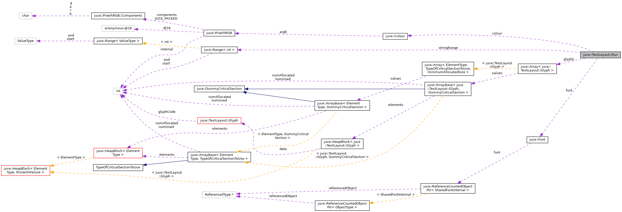
A sequence of glyphs with a common font and colour. More...
#include <juce_TextLayout.h>

Public Member Functions | |
| Run ()=default | |
| Run (Range< int > stringRange, int numGlyphsToPreallocate) | |
| Range< float > | getRunBoundsX () const noexcept |
| Returns the X position range which contains all the glyphs in this run. More... | |
Public Attributes | |
| Colour | colour { 0xff000000 } |
| The run's colour. More... | |
| Font | font |
| The run's font. More... | |
| Array< Glyph > | glyphs |
| The glyphs in this run. More... | |
| Range< int > | stringRange |
| The character range that this run represents in the original string that was used to create it. More... | |
A sequence of glyphs with a common font and colour.
|
default |
Returns the X position range which contains all the glyphs in this run.
| Colour juce::TextLayout::Run::colour { 0xff000000 } |
The run's colour.
| Font juce::TextLayout::Run::font |
The run's font.
The character range that this run represents in the original string that was used to create it.