JUCE
v6.1.6 (6.0.8-1114)
JUCE API
Looking for a senior C++ dev?
I'm looking for work.
Hire me!
Classes
|
Namespaces
juce_AbstractFifo.h File Reference
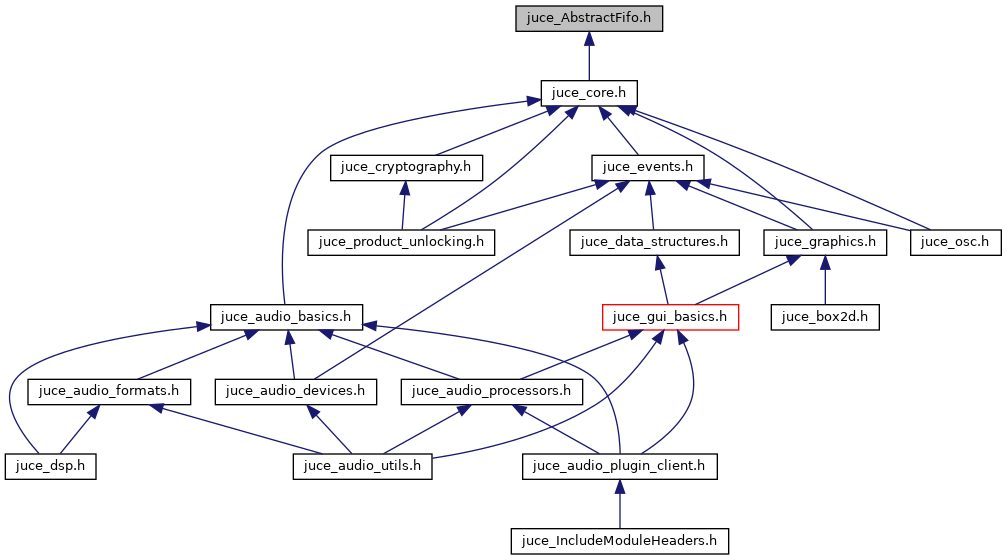
This graph shows which files directly or indirectly include this file:
Classes
class
juce::AbstractFifo
Encapsulates the logic required to implement a lock-free FIFO.
More...
class
juce::AbstractFifo::ScopedReadWrite< mode >
Class for a scoped reader/writer.
More...
Namespaces
juce
JUCE
modules
juce_core
containers
juce_AbstractFifo.h
Generated on Wed Mar 30 2022 01:21:31 for JUCE by
1.8.17