JUCE
v6.1.6 (6.0.8-1114)
JUCE API
Looking for a senior C++ dev?
I'm looking for work.
Hire me!
Classes
|
Namespaces
juce_FileInputSource.h File Reference
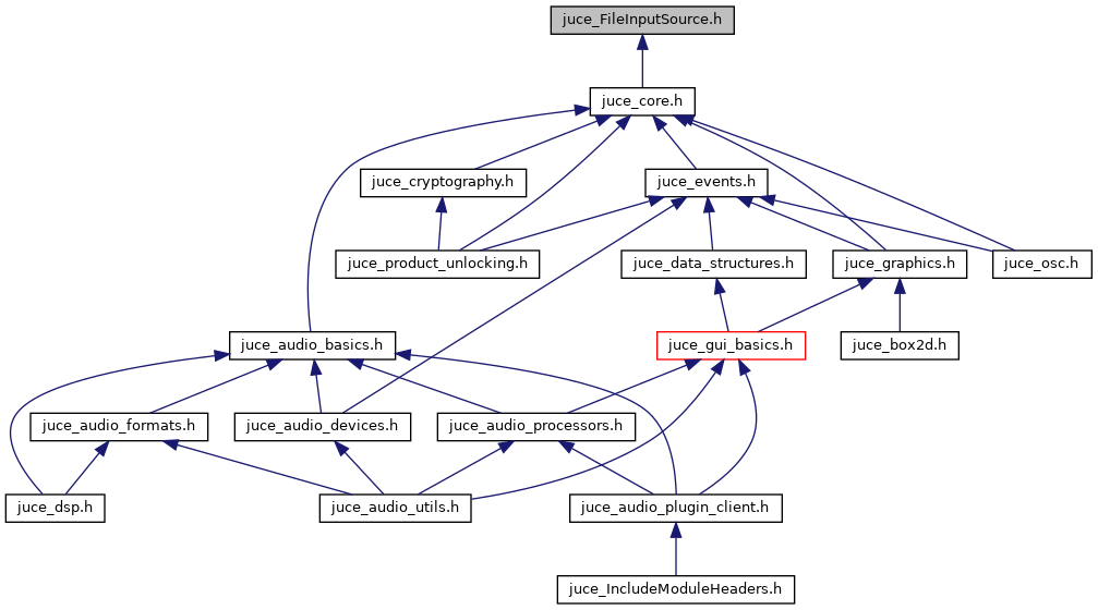
This graph shows which files directly or indirectly include this file:
Classes
class
juce::FileInputSource
A type of
InputSource
that represents a normal file.
More...
Namespaces
juce
JUCE
modules
juce_core
streams
juce_FileInputSource.h
Generated on Wed Mar 30 2022 01:21:32 for JUCE by
1.8.17