JUCE v8.0.9
JUCE API
 
Loading...
Searching...
No Matches
VideoComponent::Pimpl::PlayerController Class Reference
Inheritance diagram for VideoComponent::Pimpl::PlayerController:
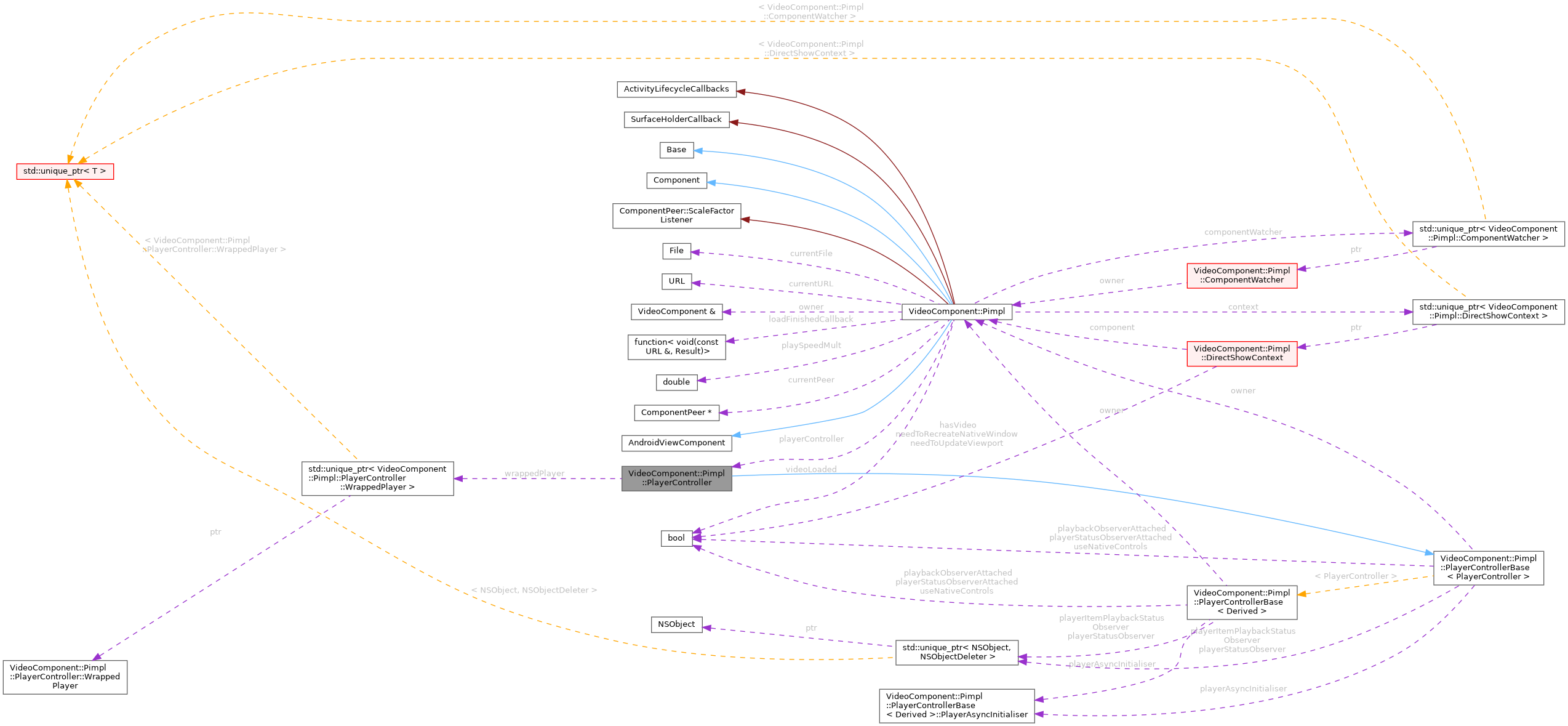
Collaboration diagram for VideoComponent::Pimpl::PlayerController:

Classes

struct  WrappedPlayer
 
class  WrappedPlayerLayer
 
class  WrappedPlayerView
 

Public Member Functions

 PlayerController (Pimpl &ownerToUse, bool useNativeControlsIfAvailable)
 
void close ()
 
AVPlayer * getPlayer () const
 
NSView * getView ()
 
Result load (NSURL *url)
 
void loadAsync (URL url)
 
void setPlayer (AVPlayer *player)
 

Protected Member Functions

void attachPlaybackObserver ()
 
void attachPlayerStatusObserver ()
 
void detachPlaybackObserver ()
 
void detachPlayerStatusObserver ()
 

Protected Attributes

Pimplowner
 
PlayerAsyncInitialiser playerAsyncInitialiser
 
std::unique_ptr< NSObject, NSObjectDeleter > playerItemPlaybackStatusObserver
 
std::unique_ptr< NSObject, NSObjectDeleter > playerStatusObserver
 
bool useNativeControls
 

Private Member Functions

PlayerControllercrtp ()
 
void errorOccurred ()
 
void playbackReachedEndTime ()
 
void playbackStarted ()
 
void playbackStopped ()
 
void playerPreparationFinished (const URL &url, Result r, AVPlayer *preparedPlayer)
 

Private Attributes

bool playbackObserverAttached
 
bool playerStatusObserverAttached
 
std::unique_ptr< WrappedPlayerwrappedPlayer
 

Constructor & Destructor Documentation

◆ PlayerController()

VideoComponent::Pimpl::PlayerController::PlayerController ( Pimpl ownerToUse,
bool  useNativeControlsIfAvailable 
)
inline

Member Function Documentation

◆ attachPlaybackObserver()

void VideoComponent::Pimpl::PlayerControllerBase< PlayerController >::attachPlaybackObserver ( )
inlineprotectedinherited

◆ attachPlayerStatusObserver()

void VideoComponent::Pimpl::PlayerControllerBase< PlayerController >::attachPlayerStatusObserver ( )
inlineprotectedinherited

◆ close()

void VideoComponent::Pimpl::PlayerController::close ( )
inline

References setPlayer().

Referenced by VideoComponent::Pimpl::close().

◆ crtp()

◆ detachPlaybackObserver()

void VideoComponent::Pimpl::PlayerControllerBase< PlayerController >::detachPlaybackObserver ( )
inlineprotectedinherited

◆ detachPlayerStatusObserver()

void VideoComponent::Pimpl::PlayerControllerBase< PlayerController >::detachPlayerStatusObserver ( )
inlineprotectedinherited

◆ errorOccurred()

void VideoComponent::Pimpl::PlayerControllerBase< PlayerController >::errorOccurred ( )
inlineprivateinherited

◆ getPlayer()

◆ getView()

NSView * VideoComponent::Pimpl::PlayerController::getView ( )
inline

References wrappedPlayer.

Referenced by VideoComponent::Pimpl::Pimpl().

◆ load()

Result VideoComponent::Pimpl::PlayerController::load ( NSURL *  url)
inline

References setPlayer().

Referenced by VideoComponent::Pimpl::load().

◆ loadAsync()

void VideoComponent::Pimpl::PlayerController::loadAsync ( URL  url)
inline

◆ playbackReachedEndTime()

void VideoComponent::Pimpl::PlayerControllerBase< PlayerController >::playbackReachedEndTime ( )
inlineprivateinherited

◆ playbackStarted()

void VideoComponent::Pimpl::PlayerControllerBase< PlayerController >::playbackStarted ( )
inlineprivateinherited

◆ playbackStopped()

void VideoComponent::Pimpl::PlayerControllerBase< PlayerController >::playbackStopped ( )
inlineprivateinherited

◆ playerPreparationFinished()

void VideoComponent::Pimpl::PlayerControllerBase< PlayerController >::playerPreparationFinished ( const URL &  url,
Result  r,
AVPlayer *  preparedPlayer 
)
inlineprivateinherited

◆ setPlayer()

Member Data Documentation

◆ owner

◆ playbackObserverAttached

bool VideoComponent::Pimpl::PlayerControllerBase< PlayerController >::playbackObserverAttached
privateinherited

◆ playerAsyncInitialiser

PlayerAsyncInitialiser VideoComponent::Pimpl::PlayerControllerBase< PlayerController >::playerAsyncInitialiser
protectedinherited

◆ playerItemPlaybackStatusObserver

std::unique_ptr<NSObject, NSObjectDeleter> VideoComponent::Pimpl::PlayerControllerBase< PlayerController >::playerItemPlaybackStatusObserver
protectedinherited

◆ playerStatusObserver

std::unique_ptr<NSObject, NSObjectDeleter> VideoComponent::Pimpl::PlayerControllerBase< PlayerController >::playerStatusObserver
protectedinherited

◆ playerStatusObserverAttached

bool VideoComponent::Pimpl::PlayerControllerBase< PlayerController >::playerStatusObserverAttached
privateinherited

◆ useNativeControls

bool VideoComponent::Pimpl::PlayerControllerBase< PlayerController >::useNativeControls
protectedinherited

◆ wrappedPlayer

std::unique_ptr<WrappedPlayer> VideoComponent::Pimpl::PlayerController::wrappedPlayer
private

The documentation for this class was generated from the following file: